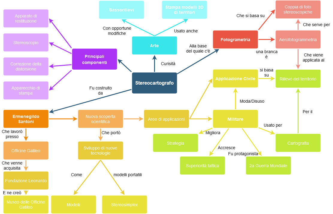
Lo stereocartografo, che come dice il nome era addetto alla produzione di carte geografiche, fu progettato e realizzato da Ermenegildo Santoni. Nel 1925, quando la produzione delle carte era realizzata ancora a mano, lo stereocartografo da un ammodernamento alla cartografia del tempo sia a livello di produzione che a livello amministrativo. Principalemente era uno strumento militare, usato anche in guerra per realizzare delle strategie belliche attraverso la visualizzazione del territorio in manira più precisa possibile. Visto soprattutto nei cinegiornali di propaganda nazifascita, era di difficile reperibilità, dato il suo peso davvero eccessivo e la sua stazza, come fanno vedere i suoi numeri. Ma successivamente, con l'introduzione di nuovi modelli molto più leggeri e della realizzazione di suo vicino parente "portatile", lo stereosimplex, trova applicazione anche nel campo civile presso laboratori di aerofotogrammetria.Troviamo infatti diverse pubblicità in cui viene invitata la gente ad assistere ad una dimostrazione del suo funzionamento e a provarlo.
Oltre ad applicazioni prettamente strategico-militari e di rilievo del territorio, lo stereocartografo è stato usato anche per fini artistici e tecnologici. Ancora prima della stampa 3D, una tecnologia molto recente, lo stereocartografo era usato dagli istituti geografici per la creazione di plastici tridimenzionali di piccole porzioni di territorio. Grazie a un ex operaio delle Officine Galileo, che, dopo la chiusura di quest'ultima, prese con se uno stereocartografo, venne realizzato uno scultore di bassorilievi verticali dei quali era impossibile creare un calco.
La sua classificazione tassonomica viene posta sotto la restituzione analogica, infatti lo stereocartografo è uno dei primi restitutori in assoluto, che erano analogici, solo il modello V venne poi modificato e trasformato, pochi dei suoi esemplari, in un restitutore analitico che inviava le carte in un elaboratore elementare.
Firenze, culla di molteplici invenzioni di stampo tecnologico-militare, tra cui lo stereocartografo, è stato il luogo in cui è nata l'Officina Galileo. Per molti anni, Santoni, trovò qui un covo nel quale dedicarsi interamente alle sue invenzioni dopo aver lasciato l'esercito. Qui vennero realizzati i diversi modelli, dal primo sino al quinto, per un totale di quasi mezzo secolo di innovazioni, perfezionamenti e nuovi brevetti. Quando le Officine Galileo chiusero, rimase in piedi solo il suo settore avionica, mentre il resto venne acquisito dalla Fondazione Leonardo che recuperò tutti gli strumenti, oggetti e macchinari di interesse storico e aprì il Museo delle Officine Galileo. Testimoni di questa grande realtà di produzione italiana di nuove tecnologie sono rimasti solo i marchi applicati sui macchinari e strumenti.
Alla base dello stereocartografo troviamo la fotogrammetria: una scienza che permette l'acquisizione di dati sul rilievo del territorio attraverso una coppia di foto stereoscopiche. Possiamo parlare meglio di aerofotogrammetria, una branca della fotogrammetria, dove la coppia di foto stereoscopiche è ripresa dall'alto, attraverso delle camere posizionate sugli aerei. Troviamo diverse prove "artistiche" di questa pratica, oltre che a prove scientifiche, ovviamente. Un esempio può essere il cortometraggio "Smitty" dove una coppia di foto stereoscopiche riprese da un aereo è messa insieme da uno stereoscopio. Oppure il francobollo turco celebrativo del 1970 per il 75° anniversario del Turkish Cartographic Service, dove viene rappresentato un aereo intento a fare delle riprese aeree. Anche nei fumetti è rappresentata questa, per all'ora nuova, disciplina. Ci sono alcuni fumetti, come il Camera Comics, che si prefiggevano come obiettivo di far appassionare i ragazzi a questa ramo della fotogrammetria. Negli ultimi cinquanta anni, l'aerofotogrammetria è stata usata anche per la ripresa di porzioni di territorio molto grandi, alcune delle quali hanno creato molto scalpore dando origine ai miti delle linee di Nazca e delle piramidi d'Egitto. Soprattuto per quest'ultime, dopo le riprese aeree, gli studiosi, si sono accorti che hanno una posizione che centra qualcosa con le stelle.
Il funzionamento interno dello stereocartografo è molto complicato basato sulla rotazione di assi e sul calcolo degli angoli per la riflessione delle immaggini attraverso degli specchi e prismi. Ma possiamo cercare riassumere il processo di funzionamento nel seguente modo. Una volta che l'operatore ha inserito le foto stereoscopiche all'interno dei telai, attraveso delle appositi "joystick" muove gli assi dello stereocartografo per cercare il miglior modo di accoppiare le foto stereoscopiche. Trovato l'indice stereoscopico l'operatore lo segna e attrverso il carrellino, o apparato di restituzione, lo trasferisce su carta. Questo rappresenta il primo passo per la produzione della carta. Dallo stereocartografo ne esce solo il negativo e non la carta vera e propria, per poi passare alla copiatura a mano dei vari dettagli per finire alla stampa chimica su lastre di zinco che serviranno alla stampa di centinaia di carte.
La diffusione è stata molto limitata, anche se rapida, soprattutto quando venne prodotto il modello II intorno il 1930, con varie pause nei periodi di guerra e nel secondo dopoguerra. Gli alleati, infatti, limitarono la produzione delle Officine Galileo a strumenti e macchinari non bellici come macchine fotografiche e telai per la tessitura. Vennoro scritti anche vari articoli su riviste scientifiche e manuali che ne ralizzano una vera e propria bibliografia. Con le parole trovate all'interno di essi è possibie anche comporre un abbecedario. Avete capito bene, come quello che avete imparato alle elementari. Infatti il lessico riguardate lo stereocartografo è molto ricco e vasto.
La sua anatomia è presente nei manuali ed è illustrata attraverso disegni ripresi dai brevetti e di vari pezzi (vedi il glossario dei vari componenti dello stereocartografo). Non esistono però "libretti d'struzione per il montaggio", infatti i nuovi modelli venduti, erano smontati in pezzi, data la loro mole, e spediti insieme ad un operaio che sapeva come montarli insieme. Il processo, tuttavia, era molto delicato, date tutte le ottiche molto fragili. Anche il processo di pulizia richiedeva molto tempo e competenza, le ottiche infatti prima venivano prima smontate, poi spolverate ed infine ripulite con diversi bagni con soluzioni a basso contenuto alcolico.
La struttura esterna, che nei primi modelli era realizzata in acciaio, venne successivamente sostituita dall'alluminio che rendeva il tutto molto meno pesante e più duraturo nel tempo. Infatti il processo di anodizzazione rende l'alluminio indistruttibile.
Lo stereocartografo è caduto in disuso ormai da molti anni, non si hanno più citazioni in riviste dal 2000. Oggi è stato rimpiazzato da enormi plotter ma anche da stampanti casalinghe, grazie alle foto satellitari che permettono a tutti noi di stampare o di avere sempre a portata di mano, su cellulari, tablet o navitori una mappa. Comunque lo stereocartografo ha un enorme interesse storico, come lo può avere un qualsiasi cimelio o amuleto che ognuno di noi possiede gelosamente, perchè è simbolo di un' importante rivoluzione nella storia della cartografia mondiale che ha avuto inizio in Italia.






